天逸AD-780型卡拉OK前级放大器电路分析
1.电源电路
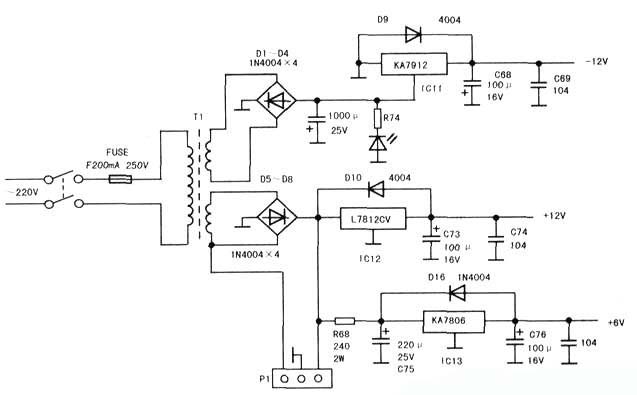
电源电路如中图所示。该机均采用三端稳压电源,其中,+12v和-12V作为信号通道的运放电源,+6V电源供延时混响电路。另 外,还将整流后的15v左右脉动直流电和14v交流电经接插件P1送至断电信号直通控制电路。
2.信号输入选择电路
信号输入选择电路、信号输出电路,以及断电信号直通控制电路做在一块电路板即输入/输出电路板上,其电路 如下图所示。
该机设有CD/VCD、LD、VTR、AUX四组音频信号输入端子和四组视频信号输入端子,输入信号选择受S1—1、S1-2、S1-3控制。经选择出的左、右声道 音频信号(音乐信号)一路送继电器J1的切换开关(继电器J1在整机断电时将音源输入信号直接送到输出端),另一路经接插件A1送至主板的音乐信号放大电 路。



3.音乐信号放大电路
音乐信号放大电路和混合放大电路如下图所示。
音源选择电路输出的左、右声道音乐信号经接插件A1送至主板,先经w7进行左、右声道音量平衡控制后。
分别送输入前置放大器IC 8- a、Ic8-b进行缓冲放大。其输出信号再送入Ic9-a、IC9-b接成的Rc衰减/反馈式音调控制电路,对音乐信号进行音调控 制。电路中,W9-a、 W9-b为高音控制电位器,W8-a、W8-b为低音控制电位器。经音调调节后的信号再经w10-a、Ic1O-b调控音乐音量,然后送到混合放大器 IC10-a、IC10-b。
音乐放大电路出现故障时,将会出现放音乐节目无声、声轻、噪声等故障。检查时应注意区分是两个声道均有问题。还是只是某一个声道有问题。若 两个声道均有问题,应重点检查运算放大器的供电是否正常和运放集成块IC8、 IC9是否损坏;若只有一个声道无音乐声音或小声,通常是因为该声道信号通 路中某个环节开路,使信号中断,如音频输入插座接触不良、波段式信号选择开关接触不良、接插件接触不良,以及引线断、信号耦合电阻和电容开路或虚焊 等均可使信号通道中断。
4.混合放大电路、信号输出电路以及断电信号直通控制电路
混合放大电路参见下图。音乐信号放大电路输出的左、右声道音乐信号 分别送入混合放大器IC10-a、IC10-b输入端。在卡拉oK演唱时。传声器直通信号和传声器混响信号分别经电子开关Q5、Q6、Q7、Q8,也送到混合放大器IC10-a 、IC10-b输入端。在IC10-a、IC10-b的输入端传声器直通信号不但与混响信号混合,还与音乐信号混合。混合后的信号经IC10-a、IC10-b混合放大后输出,经 接插件A2送往输入/输出板的A2 接插件。
开关管Q5~Q8用于卡拉oK/前置放大状态的切换,它们受传声器插座内部自带的联动开关控制。
信号输出电路、断电信号直通控制电路。经主板放大后的音乐信号或传声器信号与伴奏音乐信号混合的卡拉oK信号经接插件A2送回输入/输出电路板, 并送至继电器11的切换开关,经11切换后由音频输出插口输出,并送往后级放大器。经选择出的的视频信号不作任何处理。直接送视频输出插口。
下图下部为断电信号直通控制电路,该控制电路可实现开机延时接通前级放大器的功能。这部分电路故障的特点是:音乐信号和卡拉oK信号输出均不 正常(无声、小声等),常见故障部位是继电器及其控制电路。
继电器的常见故障主要是内部线圈断线和开关触点接触不良。
继电器控制电路的常见故障是接通电源后,听不见继电器吸合声。正常情况下,打开电源开关后3秒左右。应可听到“嗒”一声(继电器吸合声)。若 继电器不能吸合,检查时先测量继电器工作的+15v直流电压是否正常,再检查继电器线圈是否断线以及驱动电路是否工作正常。
5.话筒输入电路与前置放大电路及控制电路
话筒输入电路与前置放大电路及控制电路如下图所示。
MIC1、MIC2为两个相同的话筒输入插座,内部都带有两组联动开关。当传声器未插入时,C输出负电压,使电子开关Q5、Q6、Q7、Q8截止(参见图4) ,传声器放大器信号和混响信号均不能送入IC10,整机处于非卡拉OK状态。当传声器(一个或两个)插入插座时。插座内的转换触点使c输出正电压,控制电 子开关Q5、Q6,传声器放大器信号送入IC10;同时,C输出的正电压控制Q7、Q8导通,混响信号 D+和D-也送至IC10,传声器直通信号不但与混响信号混合。还 与音乐信号混合,这时就可进行卡拉oK演唱。
u1预放大后的话筒信号经插件A3送至主板。经w1、W2调节音量后再经电阻R01、 R03送入IC—a的输入端((2)脚)进行混合放大。混合放大后的话筒 信号经C20耦合、R13衰减,再送至音调控制电路。音调控制电路是一个典型的 Rc衰减负反馈式音调电路。电路中,W4为高音控制电位器,它与R8、R9、C5、 C06组成高音控制网络。w3为低音控制电位器,它与R06、R7、 R10、C03、c4组成低音控制网络。经音调控制电路进行人声修饰后的话筒信号,一路经R32直接 送至IC2-c的输入端,另一路送入由IC2-a、 IC3、IC4及其外围电路组成的话筒激励电路。
这部分电路发生故障,将会造成放送音乐节目有声,但用话筒演唱时无话筒声音。检查时,应区分是两路话筒均无声还是某一路话筒无声。
两路话筒均无声的故障发生在混合放大电路(IC1-a)、话筒音调控制电路(1C1-b)。另外,IC-b之后的电路有问题,也会造成这种故障。
某一路话筒无声。问题出在该路的话筒信号输入电路、前置预放大电路。以及话筒音量控制电路。

6.激励电路
谐波励电路如下图所示。由IC2-a组成有源低通滤波器(转折频率>约为2kHz)滤除低于2kHz的信号后,送到IC2-d和IC4 。IC2-d接成开环放大器,可以将话筒信号处理成与声音基波相同的方波,并用此方波去控制开关管 Q3、Q4的开闭,同时将此方波输入由C14、R21和C15、R22 组成的两个微分电路。产生对应于方波上升沿和下降沿的定时脉冲,并用此脉冲去控制开关管Q1、Q2。Q3、Q4集电极输出与演唱信号的频率和幅度都相同的方 波信号(即谐波激励输出信号)。为了使听感更舒适,激励输出信号再经IC2-b组成的低通滤波器滤除较高频率的谐波后输出,并经过W5调整激励电平,在 IC2-c输入端与未经激励的原话筒信号混合,经IC2-c放大后输出。
这部分电路出现故障,将造成卡拉OK无声(混合放大器IC2-c损坏)或演唱声干瘪、没有穿透力。检查时。应重点检查运算放大器IC2、 IC3、IC4,以 及Q1~Q4的工作状态。应注意的是,运放Ic3(LM.393)的输入端(3)、(5)脚直流电压与其他运放的不同:IC3(LM393)(3)脚电压为-11.8V,(5)脚 电压为11.7v,而其他运放的输入端电压约为0V。

7.延时混响电路
(1)电路分析
电路如下图所示。经谐波激励后的话筒信号分为两路,一路作为直达声由电子开关Q6、 Q8送往混合放大电路IC10-a、IC10-b;另一路由R37送入IC5-b进行缓冲放大,再经IC5-a接成的低通滤波器滤除较高频率成分后输出,经C25、R44送入IC6 (M65831AP)进行延时处理。
IC6是数码延时混响处理集成电路,其引脚功能见附表。IC6的延迟时间较宽,在12.3ms-196.6ms之间。延迟时间由(4)-(7)脚的电平状态来确定。
| 引脚 | 功能 | 在路电阻kΩ | 电压(V) | |
| 红笔接地 | 黑笔接地 | |||
| 1 | 数字电源端 | 3 4 | 2.8 | 5.2 |
| 2 | 时钟振荡器输入端 | 5.7 | 5 5 | 2 25 |
| 3 | 时钟振荡器输出端 | 5.4 | 5 | 2 32 |
| 4 | 延迟时间控制端 | 3 4 | 2 8 | 5.2 |
| 5 | 延迟时间控制端 | O | 0 | 0 |
| 6 | 延迟时间控制端 | 0 | 0 | 0 |
| 7 | 延迟时间控制端 | 0 | O | 0 |
| 8 | 测试端 | 0 | 0 | O |
| 9 | 控制方式选择端 | 7.2 | 5.2 | 4.32 |
| 10 | 静噪模式选择端 | O | 0 | O |
| 11 | 数字地 | O | O | O |
| 12 | 模拟地 | O | 0 | O |
| 13 | 低通滤波器2输出端 | 8 | 4 3 | 2.54 |
| 14 | 低通滤波器2输入端 | 5.5 | 5 2 | 2.54 |
| 15 | OP2放大器输出端 | 7.5 | 4.8 | 2.54 |
| 16 | OP2放大器输入端 | 5.6 | 5.2 | 2.54 |
| 17 | 电 流控制 | 5.4 | 5.2 | 0.63 |
| 18 | 电流控制 | 5.2 | 5.2 | O.64 |
| 19 | 基准电压 | 3.3 | 3.2 | 2.54 |
| 20 | OPl放大器输入端 | 5.6 | 5.2 | 2.54 |
| 21 | OP1放大器输出端 | 7.5 | 4.8 | 2.54 |
| 22 | 低通滤波器1输出端 | 7.8 | 4.3 | 2.54 |
| 23 | 低通滤波器1输入端 | 5.5 | 5.2 | 2.54 |
| 24 | 模拟电源输入端 | 3.2 | 2.8 | 5.07 |
为方便用户调节,本电路的延迟时间分为25ms、50ms、100ms三个挡位,分别由K1-K3控制,控制IC6(5)-(7)脚的高、低电平状态,实现延时调节 。该机中,(4)脚一直为高电 平(电源电压),这样,只要改变(5)~(7)脚的电平高低,就可以实现八种延时状态了。
由Q5、Q7送来的混响声信号与由Q6、Q8送来的未经延迟的直达声信号混合,得到卡拉OK信号,并送左、右声道与音乐信号混合。

1)无混响
有直达声说明话筒前置放大电路到卡拉oK信号直通电路都正常,可先采用干扰法检查(至少要插入一个话筒),手拿镊子沿混 响信号通道依次碰触并听喇叭中的反应来判断。
检查电子开关Q5、Q7:若干扰Q5、Q7集电极喇叭中发出“啪啪”声,而干扰其发射极无声或小声。则故障在这两个电子开关。先插入话筒后,检测电 子开关Q5、Q7基极电压,正常时应有0.65V电压。若异常,则检查卡拉oK/前置放大模式控制电路。基极电压正常,则检查Q5、Q7是否损坏。Q5、Q7同时损坏 的可能性不大。一般是某一只损坏,此时表现为某一声道无延时混响信号。而另一声道有延时混响信号。
如果干扰IC7-a、Ic7-b的输出端喇叭中发出较大的“啪啪”声,而干扰输入端无声或小声,则说明故障在运算放大集成块IC7。
如果干扰IC6输出端(13脚)喇叭中发出“啪啪”声。而干扰输入端(23脚)无声或无混响声。则说明故障在延时混响电路IC6及其外接元件。检查时 。先测量IC6(1)脚(数字电源端)、(24)脚(模拟电源输入端)两个电源电压是否正常,再检查(19)脚的基准电压是否正常。如果正常,再采用干扰法 检查,方法是:先将回声电位器调到最大。同时选择最长的延迟时间,然后手拿镊子碰触集成电路IC6 的信号进、出引脚((14)、(15)、(20)、(21) 、(23)脚)。听喇叭中的反应来判断。正常时,碰触一下以上各引脚后,喇叭均发出一连串的 “啪啪”声(由强变弱,不断衰减),即有回音效果。若碰 触以上各脚时。虽有“啪啪”干扰声发出,而无回音效果,则说明IC6工作不正常,通常是(2)、(3)脚外接的2MHz(hertz)赫兹Hz晶振有问题 P a -a)<>。< C32;若碰触(23)脚有回音效果。则认为IC6工作基本正常,故障在IC6(23)脚之前的信号耦合元件C25、R44以及缓冲放大器(IC5-b)、低通滤波器(IC5 良。若不是,则检查C39、C30、R47是否开路或失效;若碰触(20)脚有回音效果,而碰触(21)脚无声或小声,则应检查(21)、(20)脚的外围元件R45、 接触不 ,可采用替换法检查。若碰触(14)脚有回音效果,而碰触(15)脚无声或小声,则应检查(15)、(14)脚的外围元件,一般为回声调节电位器W6>
2)自激
故障表现为一插入话筒,马上出现连续不断的“吱吱……”自激声,调节回声旋钮无效。造成这种故障的原因是延时混响集 成电路IC6内部不良,或者外部电容失效,需结合各脚的工作电压来判断。
例:不插话筒时。放送音乐节目有轻微噪声。当插入话筒后。噪声立即变大。且噪声大小随回声旋钮的调节而变化。
分析检修:这种故障显然出在卡拉OK电路,通常是延时混响电路产生自激造成的。延时混响集成电路IC6内部不良,或者外部电容失效均会产生自激, 需结合各脚的工作电压来判断。
普测IC6各脚电压,发现(18)、(17)脚电压异常,其他引脚电压基本正常。正常时,(18)、(17)脚电压应基本相同,均为0.6V左右。但实际检 测(18)脚为2.3v,(17)脚为0.5v。估计是两脚的外接电容C34、C35失效。当用0.1μF电容替换C35后,故障消除。
- 上一篇:电容降压型直流稳压电源 2014-06-13
- 下一篇:音响放大器的设计制作 2014-10-05




浙公安备33010502004623号